[기고] 초저잡음 μModule 레귤레이터를 위한 2차 출력 필터 최적화하기
2025-04-04 조지 치안 선임 매니저, 제니퍼 플로렌스 조셉 베네딕토 선임 엔지니어/아나로그디바이스(Analog Devices Inc.)
초저잡음 μModule 레귤레이터의 출력 노이즈는 2차 출력 필터를 사용하여 90% 이상 줄일 수 있다. 빠르고 안정적인 제어 루프를 유지하기 위해서는 커패시터와 인덕터 부품들을 선택하는 데 적절한 주의가 필요하다. 이 설계 방식은 무선 및 RF 애플리케이션에 특히 유용한데, 여기에서 빠른 부하 과도 응답은 시스템의 블랭킹 시간을 최소화하고, 신호 처리 효율을 극대화한다. 이 방법론은 스위칭 레귤레이터의 효율을 유지하면서도 LDO(low dropout)에 비교할 만한 수준의 노이즈 특성을 달성한다.
글: 조지 (지준) 치안(George (Zhijun) Qian) 아날로그 설계 엔지니어링 선임 매니저
제니퍼 플로렌스 조셉 베네딕토(Jennifer Florence Joseph Benedicto) 설계 평가 선임 엔지니어
아나로그디바이스(Analog Devices Inc.)

노이즈에 민감한 기기들의 전력 소비는 점점 증가하고 있다. 의료용 초음파 영상 시스템, 5G 트랜시버, 그리고 자동화 테스트 장비(automatic test equipment, ATE)와 같은 애플리케이션은 작은 PCB 면적 내에서 낮은 노이즈 수준과 높은 대역폭을 가진 높은 출력 전류(>5A)를 요구한다. 높은 출력 전류가 요구되기 때문에, 기존에 사용되던 2단(벅 + LDO 레귤레이터) 솔루션 방식은 더 많은 PCB 면적을 요구하고 전력 손실도 더 많이 발생하므로 선호되지 않는다.
LTM4702 초저잡음 µModule 레귤레이터는 아나로그디바이스(Analog Devices) 고유의 사일런트 스위처(Silent Switcher®) 기술, 초고속 과도 응답, 그리고 초저잡음 아키텍처가 특징이다. 이 모든 특성들은 높은 출력 전류와 노이즈에 민감한 애플리케이션에 이상적이며, 동시에 동기식 스위칭 레귤레이터의 높은 효율을 유지한다. 이 솔루션은 다양한 애플리케이션에서 LDO 회로를 제거할 수 있으며, 이를 통해 LDO 비용(60% 이하), LDO로 인한 전력 손실(4W 이상), 그리고 LDO가 차지하는 PCB 면적(2cm² + 여유 공간)을 절감할 수 있다.
매우 작은 스위칭 주파수 리플을 요구하는 특정 애플리케이션의 경우, 2차 LC 필터가 출력 전압의 스위칭 주파수 고조파를 줄이는 데에 효과적이라는 것은 잘 알려져 있다.
그러나, 이 설계 과제는 높은 제어 루프 대역폭으로 안정적인 제어 루프를 유지하면서 스위칭 리플을 최소화하는 것이다. 종종, 최적화되지 않은 LC 필터를 추가한 다음에 제어 루프가 불안정해져서 출력이 발진하는 경우가 있다. 이 글에서는 2차 LC 필터의 단순화된 루프 분석을 먼저 논의한 다음, 커패시턴스 분포와 인덕턴스 계산을 안내하는 직관적인 설계 방법을 제시한다. 마지막으로, 제안된 설계 방법을 LTM4702 설계 예제를 통해 검증한다.
그림 1. 2차 LC 필터를 포함하는 전류 모드 벅 레귤레이터와 이에 대한 통상의 보드(Bode) 플롯
2차 LC 출력 필터 설계의 루프 분석
전류 모드 벅 레귤레이터에서는 출력 임피던스가 제어 플랜트 역할을 한다. 그림 1은 2차 LC 필터 회로와 해당 보드(Bode) 플롯을 보여준다. 부하에 정확한 DC 전압 조절을 유지하기 위해, VOUT 원격 노드 B가 감지된다.
출력 전압(VOUT)에서 인덕터 전류(iLO)로의 전달 함수는 다음과 같다.
.jpg)
이 전달 함수(공식 1)에서 볼 수 있듯이, 2차 LC 필터는 공진 주파수에서 이중 극점(double pole)을 형성한다.
.jpg)
그림 1에 나타난 일반적인 보드 플롯을 통해, 공진 주파수에서 90° 위상 지연이 급격하게 발생하는 것을 확인할 수 있다. 안정성을 보장하기 위해, 공진 주파수는 제어 루프 대역폭보다 4 ~ 5배 이상 높게 설정해야 한다. 이는 불안정성을 유발할 수 있는 90°위상 지연을 피하기 위한 것이다. 또한 스위칭 주파수 리플에 충분한 감쇠를 제공하기 위해, 이 공진 주파수를 스위칭 주파수보다 4 ~ 5배 낮게 설정하여 LC 필터가 충분한 필터링을 제공할 수 있도록 해야 한다. 즉, 스위칭 주파수에서의 감쇠 이득과 제어 루프 대역폭 사이에는 트레이드오프가 존재한다. 그러나 이 방법론은 최적의 LC 값을 가진 공진 주파수를 선택하는 데 도움이 된다.
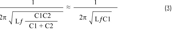
유사한 부하 과도 응답 성능을 유지하려면, 출력 임피던스가 LC 필터를 추가하기 전과 후에 일관되게 유지되어야 한다. 이는 출력 커패시턴스가 LC 필터의 유무에 관계없이 거의 동일한 값을 가져야 한다는 것을 의미한다. 일반적인 설계 경험에 따라, 그림 1에서 C2의 커패시턴스 값은 LC 필터가 없는 설계와 유사하게 유지할 수 있으며, C1은 훨씬 작은 커패시턴스 값을 선택하여 C1이 공진 주파수를 지배하도록 설정할 수 있다. 따라서 C1이 C2보다 훨씬 작기 때문에 공식 2는 공식 3으로 단순화할 수 있다:
.jpg)
C1은 C2 값의 최소 10분의 1 이상으로 설정할 것을 권장한다. C1이 결정되면, 공식 3의 공진 주파수를 사용하여 Lf 값을 계산할 수 있다. 그리고 실제 사용 가능한 부품들을 확인하여 최적의 C1 및 Lf 값을 결정할 수 있다.
부품 선택 시 고려사항
효과적인 2차 LC 필터 설계를 위해서는 커패시터와 인덕터 부품의 선택이 매우 중요하다. 2차 LC 필터는 스위칭 주파수에 충분한 감쇠를 제공해야 한다. 초저잡음 µModule 레귤레이터에서는 스위칭 주파수가 1MHz ~ 3MHz로 높기 때문에, 2차 LC 필터의 인덕터와 커패시터는 우수한 고주파 특성이 요구된다. C2 선택에 필요한 요구사항은 LC 필터가 없는 설계와 유사하므로, 여기서는 논의하지 않는다. C1과 Lf의 선택 기준은 다음과 같다:
C1 커패시터 선택 기준
1. C1의 자체 공진 주파수는 스위칭 주파수보다 높아야 한다. 스위칭 주파수에서 C1의 임피던스는 2차 LC 설계의 핵심 요소이다. 세라믹 커패시터가 권장되며, 해당 임피던스 대비 주파수 곡선을 참조하여 자체 공진 주파수를 결정할 수 있다. 일반적으로, 보통의 0603 또는 0805 크기의 세라믹 커패시터가 이상적이며, 선택한 세라믹 커패시터의 자체 공진 주파수는 3MHz 이상이어야 한다.
2. RMS 전류 정격은 전류 흐름을 견딜 수 있을 만큼 충분히 높아야 한다. 모든 AC 리플 전류가 C1을 통해 흐른다고 가정할 때, 해당 세라믹 커패시터는 높은 RMS 리플 전류를 견딜 수 있어야 한다. 세라믹 커패시터의 온도 상승 대비 전류 곡선을 참조하여 전류 용량을 결정할 수 있다. 일반적으로 0603 크기의 커패시터는 약 4A rms 전류를 견딜 수 있는 편이다.
Lf 인덕터 선택 기준
1. 출력 전류가 8A 이하인 경우, 우수한 고주파 특성과 콤팩트한 크기를 제공하는 페라이트 비드가 권장된다. 페라이트 비드는 매우 높은 주파수 스파이크를 감쇠하는 데에도 도움이 된다. 출력 전류가 8A 이상이거나 큰 인덕턴스가 필요한 경우에는 적절한 페라이트 비드를 찾기가 어려울 수 있는데, 이 경우에는 전통적인 차폐형 인덕터가 권장된다.
2. 충분한 RMS 전류 정격을 가진 페라이트 비드/인덕터를 선택해야 한다(예컨대, 출력 전류가 8A 이하인 경우, 8A rms 전류 정격의 부품). 인덕터 값은 해당 µModule 디바이스의 인덕터 값의 10% 미만으로 하는 것을 권장한다.
초저잡음 µModule 설계 예제
그림 2는 LTM4702의 설계 예제를 보여준다. 이 제품은 초저 전자기 간섭(EMI) 방사와 초저 RMS 노이즈 특성을 갖추고 있다. LTM4702의 스위칭 주파수는 300kHz에서 3MHz까지 조정이 가능하다. 이 설계 예제에서는 12V 입력 전압(VIN)에서 1V 출력 전압(VOUT)으로 변환하는 애플리케이션의 노이즈 성능을 최적화하기 위해 스위칭 주파수를 2MHz로 설정했다. 제안된 LC 필터 설계 방법에 따르면, 2차 LC 필터의 공진 주파수는 400kHz ~ 500kHz로 설정되었으며, 이는 스위칭 주파수에 비해 4 ~ 5배 작은 값이다.
목표한 제어 루프 대역폭은 100kHz로, LC 공진 주파수보다 4 ~ 5배 작은 값이다. C1에는 0603 크기의 4.7µF 세라믹 커패시터 2개가 사용됐다. Lf로는 페라이트 비드 BLE18PS080SH1이 선택됐다(해당 부품의 크기는 그림 2에서 보이는 것처럼 0603이다) C2로는 기존과 동일하게 1206 크기의 100µF 세라믹 커패시터 2개가 사용됐다. 공진 주파수는 424kHz이다.
.jpg)
노이즈 측정 비교표는 그림 3과 같다. 2MHz의 스위칭 주파수에서, LC 필터가 없을 때 출력 스위칭 리플은 234µV였으며, 0603 크기의 페라이트 비드를 추가한 이후에는 스위칭 리플이 15µV로 크게 감소했다.
노이즈를 최소화하기 위해 2차 LC 필터를 추가하면 100kHz의 제어 루프 대역폭과 10µs 이내에 복구되는 빠른 과도 응답이 유지되는데, 이는 LC 필터 유/무에 따른 벤치 테스트를 통해 확인된다. 10µs 이내에 복구가 가능하면 블랭킹 시간은 무시할 수 있을 정도가 되는데, 이는 무선 및 RF 애플리케이션에서 바람직한 특성이다. ADI의 LTM4702는 부하 과도 블랭킹 기간에 의해 야기되는 신호 처리 효율성에 대한 과제를 시스템 설계자가 해결할 수 있게 해준다.
그림 4에 표시된 부하 과도 응답 파형을 통해 2차 LC 필터를 추가한 후 10초 이내의 빠른 과도 응답과 복구를 확인할 수 있는데, 이는 이 LC 필터가 없는 설계 예제의 동작과 유사하다.
결론
높은 효율과 안정성을 보장하면서 최소한의 노이즈로 고전류 애플리케이션을 지원하는 것은 어려운 과제일 수 있다. 2차 LC 필터를 추가하면 노이즈는 크게 줄일 수 있지만, 최적화가 제대로 이루어지지 않으면 불안정성을 유발할 수 있다. 안정성을 저해하지 않으면서 노이즈를 최소화하려면 최적화된 2차 LC 필터를 사용해야 한다.
스위칭 주파수, 제어 루프 대역폭, 공진 주파수에 따라 적절한 인덕터와 커패시터 부품을 신중하게 선택함으로써, 스위칭 노이즈를 최소화하면서 빠른 부하 과도 응답과 높은 대역폭을 유지할 수 있다.
참고 문헌
1Jim Williams. “AN101: Minimizing Switching Regulator Residue in Linear Regulator Outputs.” Linear Technology, July 2005.
저자 소개
지준 치안(Zhijun (George) Qian)은 아나로그디바이스의 전력 모듈 설계 담당 선임 매니저이다. 그는 모든 LTM80xx 제품과 LTM46x/LTM47x 일부 제품을 담당하고 있다. 저장대학교에서 학사 및 석사학위를, 센트럴 플로리다대학교에서 전력전자 박사 학위를 취득했다. 2010년 초에 ADI에 입사했다.
제니퍼 조셉(Jennifer Joseph)은 ADI 산업 및 멀티마켓 그룹의 파워 모듈 담당 설계 평가 선임 엔지니어이다. 그는 2015년 인도 제피아 엔지니어링 컬리지에서 전기전자공학 학사 학위를, 2018년 미국 애리조나 주립대학교에서 전기공학 석사 학위를 취득했다. 졸업 후, 3년간 제품 엔지니어로 근무한 뒤, 2021년 ADI에 입사했다.
글: 조지 (지준) 치안(George (Zhijun) Qian) 아날로그 설계 엔지니어링 선임 매니저
제니퍼 플로렌스 조셉 베네딕토(Jennifer Florence Joseph Benedicto) 설계 평가 선임 엔지니어
아나로그디바이스(Analog Devices Inc.)

노이즈에 민감한 기기들의 전력 소비는 점점 증가하고 있다. 의료용 초음파 영상 시스템, 5G 트랜시버, 그리고 자동화 테스트 장비(automatic test equipment, ATE)와 같은 애플리케이션은 작은 PCB 면적 내에서 낮은 노이즈 수준과 높은 대역폭을 가진 높은 출력 전류(>5A)를 요구한다. 높은 출력 전류가 요구되기 때문에, 기존에 사용되던 2단(벅 + LDO 레귤레이터) 솔루션 방식은 더 많은 PCB 면적을 요구하고 전력 손실도 더 많이 발생하므로 선호되지 않는다.
LTM4702 초저잡음 µModule 레귤레이터는 아나로그디바이스(Analog Devices) 고유의 사일런트 스위처(Silent Switcher®) 기술, 초고속 과도 응답, 그리고 초저잡음 아키텍처가 특징이다. 이 모든 특성들은 높은 출력 전류와 노이즈에 민감한 애플리케이션에 이상적이며, 동시에 동기식 스위칭 레귤레이터의 높은 효율을 유지한다. 이 솔루션은 다양한 애플리케이션에서 LDO 회로를 제거할 수 있으며, 이를 통해 LDO 비용(60% 이하), LDO로 인한 전력 손실(4W 이상), 그리고 LDO가 차지하는 PCB 면적(2cm² + 여유 공간)을 절감할 수 있다.

매우 작은 스위칭 주파수 리플을 요구하는 특정 애플리케이션의 경우, 2차 LC 필터가 출력 전압의 스위칭 주파수 고조파를 줄이는 데에 효과적이라는 것은 잘 알려져 있다.
그러나, 이 설계 과제는 높은 제어 루프 대역폭으로 안정적인 제어 루프를 유지하면서 스위칭 리플을 최소화하는 것이다. 종종, 최적화되지 않은 LC 필터를 추가한 다음에 제어 루프가 불안정해져서 출력이 발진하는 경우가 있다. 이 글에서는 2차 LC 필터의 단순화된 루프 분석을 먼저 논의한 다음, 커패시턴스 분포와 인덕턴스 계산을 안내하는 직관적인 설계 방법을 제시한다. 마지막으로, 제안된 설계 방법을 LTM4702 설계 예제를 통해 검증한다.

그림 1. 2차 LC 필터를 포함하는 전류 모드 벅 레귤레이터와 이에 대한 통상의 보드(Bode) 플롯
2차 LC 출력 필터 설계의 루프 분석
전류 모드 벅 레귤레이터에서는 출력 임피던스가 제어 플랜트 역할을 한다. 그림 1은 2차 LC 필터 회로와 해당 보드(Bode) 플롯을 보여준다. 부하에 정확한 DC 전압 조절을 유지하기 위해, VOUT 원격 노드 B가 감지된다.
출력 전압(VOUT)에서 인덕터 전류(iLO)로의 전달 함수는 다음과 같다.
.jpg)
이 전달 함수(공식 1)에서 볼 수 있듯이, 2차 LC 필터는 공진 주파수에서 이중 극점(double pole)을 형성한다.
.jpg)
그림 1에 나타난 일반적인 보드 플롯을 통해, 공진 주파수에서 90° 위상 지연이 급격하게 발생하는 것을 확인할 수 있다. 안정성을 보장하기 위해, 공진 주파수는 제어 루프 대역폭보다 4 ~ 5배 이상 높게 설정해야 한다. 이는 불안정성을 유발할 수 있는 90°위상 지연을 피하기 위한 것이다. 또한 스위칭 주파수 리플에 충분한 감쇠를 제공하기 위해, 이 공진 주파수를 스위칭 주파수보다 4 ~ 5배 낮게 설정하여 LC 필터가 충분한 필터링을 제공할 수 있도록 해야 한다. 즉, 스위칭 주파수에서의 감쇠 이득과 제어 루프 대역폭 사이에는 트레이드오프가 존재한다. 그러나 이 방법론은 최적의 LC 값을 가진 공진 주파수를 선택하는 데 도움이 된다.
유사한 부하 과도 응답 성능을 유지하려면, 출력 임피던스가 LC 필터를 추가하기 전과 후에 일관되게 유지되어야 한다. 이는 출력 커패시턴스가 LC 필터의 유무에 관계없이 거의 동일한 값을 가져야 한다는 것을 의미한다. 일반적인 설계 경험에 따라, 그림 1에서 C2의 커패시턴스 값은 LC 필터가 없는 설계와 유사하게 유지할 수 있으며, C1은 훨씬 작은 커패시턴스 값을 선택하여 C1이 공진 주파수를 지배하도록 설정할 수 있다. 따라서 C1이 C2보다 훨씬 작기 때문에 공식 2는 공식 3으로 단순화할 수 있다:
.jpg)
C1은 C2 값의 최소 10분의 1 이상으로 설정할 것을 권장한다. C1이 결정되면, 공식 3의 공진 주파수를 사용하여 Lf 값을 계산할 수 있다. 그리고 실제 사용 가능한 부품들을 확인하여 최적의 C1 및 Lf 값을 결정할 수 있다.
부품 선택 시 고려사항
효과적인 2차 LC 필터 설계를 위해서는 커패시터와 인덕터 부품의 선택이 매우 중요하다. 2차 LC 필터는 스위칭 주파수에 충분한 감쇠를 제공해야 한다. 초저잡음 µModule 레귤레이터에서는 스위칭 주파수가 1MHz ~ 3MHz로 높기 때문에, 2차 LC 필터의 인덕터와 커패시터는 우수한 고주파 특성이 요구된다. C2 선택에 필요한 요구사항은 LC 필터가 없는 설계와 유사하므로, 여기서는 논의하지 않는다. C1과 Lf의 선택 기준은 다음과 같다:
C1 커패시터 선택 기준
1. C1의 자체 공진 주파수는 스위칭 주파수보다 높아야 한다. 스위칭 주파수에서 C1의 임피던스는 2차 LC 설계의 핵심 요소이다. 세라믹 커패시터가 권장되며, 해당 임피던스 대비 주파수 곡선을 참조하여 자체 공진 주파수를 결정할 수 있다. 일반적으로, 보통의 0603 또는 0805 크기의 세라믹 커패시터가 이상적이며, 선택한 세라믹 커패시터의 자체 공진 주파수는 3MHz 이상이어야 한다.
2. RMS 전류 정격은 전류 흐름을 견딜 수 있을 만큼 충분히 높아야 한다. 모든 AC 리플 전류가 C1을 통해 흐른다고 가정할 때, 해당 세라믹 커패시터는 높은 RMS 리플 전류를 견딜 수 있어야 한다. 세라믹 커패시터의 온도 상승 대비 전류 곡선을 참조하여 전류 용량을 결정할 수 있다. 일반적으로 0603 크기의 커패시터는 약 4A rms 전류를 견딜 수 있는 편이다.
Lf 인덕터 선택 기준
1. 출력 전류가 8A 이하인 경우, 우수한 고주파 특성과 콤팩트한 크기를 제공하는 페라이트 비드가 권장된다. 페라이트 비드는 매우 높은 주파수 스파이크를 감쇠하는 데에도 도움이 된다. 출력 전류가 8A 이상이거나 큰 인덕턴스가 필요한 경우에는 적절한 페라이트 비드를 찾기가 어려울 수 있는데, 이 경우에는 전통적인 차폐형 인덕터가 권장된다.
2. 충분한 RMS 전류 정격을 가진 페라이트 비드/인덕터를 선택해야 한다(예컨대, 출력 전류가 8A 이하인 경우, 8A rms 전류 정격의 부품). 인덕터 값은 해당 µModule 디바이스의 인덕터 값의 10% 미만으로 하는 것을 권장한다.
초저잡음 µModule 설계 예제
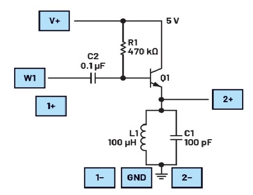
그림 2는 LTM4702의 설계 예제를 보여준다. 이 제품은 초저 전자기 간섭(EMI) 방사와 초저 RMS 노이즈 특성을 갖추고 있다. LTM4702의 스위칭 주파수는 300kHz에서 3MHz까지 조정이 가능하다. 이 설계 예제에서는 12V 입력 전압(VIN)에서 1V 출력 전압(VOUT)으로 변환하는 애플리케이션의 노이즈 성능을 최적화하기 위해 스위칭 주파수를 2MHz로 설정했다. 제안된 LC 필터 설계 방법에 따르면, 2차 LC 필터의 공진 주파수는 400kHz ~ 500kHz로 설정되었으며, 이는 스위칭 주파수에 비해 4 ~ 5배 작은 값이다.
.jpg)
그림 2. LTM4702 예제 회로와 보드 사진
목표한 제어 루프 대역폭은 100kHz로, LC 공진 주파수보다 4 ~ 5배 작은 값이다. C1에는 0603 크기의 4.7µF 세라믹 커패시터 2개가 사용됐다. Lf로는 페라이트 비드 BLE18PS080SH1이 선택됐다(해당 부품의 크기는 그림 2에서 보이는 것처럼 0603이다) C2로는 기존과 동일하게 1206 크기의 100µF 세라믹 커패시터 2개가 사용됐다. 공진 주파수는 424kHz이다.
.jpg)
노이즈 측정 비교표는 그림 3과 같다. 2MHz의 스위칭 주파수에서, LC 필터가 없을 때 출력 스위칭 리플은 234µV였으며, 0603 크기의 페라이트 비드를 추가한 이후에는 스위칭 리플이 15µV로 크게 감소했다.
.jpg)
그림 3. LC 필터(234 µV)가 없을 때와 LC 필터(15 µV)가 있을 때의 스위칭 노이즈 비교
노이즈를 최소화하기 위해 2차 LC 필터를 추가하면 100kHz의 제어 루프 대역폭과 10µs 이내에 복구되는 빠른 과도 응답이 유지되는데, 이는 LC 필터 유/무에 따른 벤치 테스트를 통해 확인된다. 10µs 이내에 복구가 가능하면 블랭킹 시간은 무시할 수 있을 정도가 되는데, 이는 무선 및 RF 애플리케이션에서 바람직한 특성이다. ADI의 LTM4702는 부하 과도 블랭킹 기간에 의해 야기되는 신호 처리 효율성에 대한 과제를 시스템 설계자가 해결할 수 있게 해준다.
그림 4에 표시된 부하 과도 응답 파형을 통해 2차 LC 필터를 추가한 후 10초 이내의 빠른 과도 응답과 복구를 확인할 수 있는데, 이는 이 LC 필터가 없는 설계 예제의 동작과 유사하다.
.jpg)
그림 4. 부하 과도 응답 결과: LC 필터를 포함할 때(초록색)와 포함하지 않을 때(파란색)(10µs 이내 복구)
결론
높은 효율과 안정성을 보장하면서 최소한의 노이즈로 고전류 애플리케이션을 지원하는 것은 어려운 과제일 수 있다. 2차 LC 필터를 추가하면 노이즈는 크게 줄일 수 있지만, 최적화가 제대로 이루어지지 않으면 불안정성을 유발할 수 있다. 안정성을 저해하지 않으면서 노이즈를 최소화하려면 최적화된 2차 LC 필터를 사용해야 한다.
스위칭 주파수, 제어 루프 대역폭, 공진 주파수에 따라 적절한 인덕터와 커패시터 부품을 신중하게 선택함으로써, 스위칭 노이즈를 최소화하면서 빠른 부하 과도 응답과 높은 대역폭을 유지할 수 있다.
참고 문헌
1Jim Williams. “AN101: Minimizing Switching Regulator Residue in Linear Regulator Outputs.” Linear Technology, July 2005.
저자 소개
지준 치안(Zhijun (George) Qian)은 아나로그디바이스의 전력 모듈 설계 담당 선임 매니저이다. 그는 모든 LTM80xx 제품과 LTM46x/LTM47x 일부 제품을 담당하고 있다. 저장대학교에서 학사 및 석사학위를, 센트럴 플로리다대학교에서 전력전자 박사 학위를 취득했다. 2010년 초에 ADI에 입사했다.
제니퍼 조셉(Jennifer Joseph)은 ADI 산업 및 멀티마켓 그룹의 파워 모듈 담당 설계 평가 선임 엔지니어이다. 그는 2015년 인도 제피아 엔지니어링 컬리지에서 전기전자공학 학사 학위를, 2018년 미국 애리조나 주립대학교에서 전기공학 석사 학위를 취득했다. 졸업 후, 3년간 제품 엔지니어로 근무한 뒤, 2021년 ADI에 입사했다.
<저작권자(c)스마트앤컴퍼니. 무단전재-재배포금지>
100자평 쓰기





.jpg)









