최소형 연산 증폭기를 이용한 초소형 마이크 회로 설계
2018-05-24 박종배 기자, jbpark@elec4.co.kr
음성 명령은 시장에서 제품을 차별화하는 방법으로 많은 애플리케이션에서 널리 사용되는 기능이다. 마이크는 모든 음성 또는 음성인식 기반 시스템의 주요 구성요소이며, 일렉트릿 마이크(electret microphone)는 소형의 크기, 성능 및 가성비가 좋아 많은 애플리케이션에 채택되고 있다.
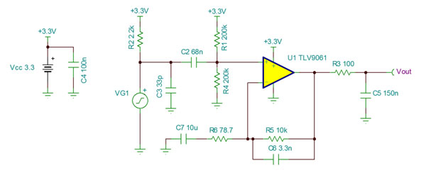
이 글에서는 매우 작고 비용에 최적화된 일렉트릿 콘덴서 마이크 전치 증폭기의 설계에 대해 설명한다. 설계는 0.8mm x 0.8mm X2SON(extra small outline no-lead) 패키지로 제공되는 업계 최소형 연산 증폭기 TLV9061을 사용한다. 그림 1은 일렉트릿 마이크 증폭기 회로 구성을 보여준다.
.jpg)
그림 1: 비반전 일렉트릿 마이크 증폭기 회로
대부분의 일렉트릿 마이크는 2.2kΩ 풀업 저항으로 바이어싱된 JFET(junction field-effect transistor)로 내부에서 버퍼링된다. 음파가 마이크 요소를 움직이면 전류가 마이크 내의 JFET 드레인 내부로 흐른다. JFET 드레인 전류는 AC 결합되어 중간 전원으로 바이어싱되고 연산 증폭기의 IN+ 핀에 연결되는 R2를 가로질러 전압 강하를 발생시킨다. 연산 증폭기는 대역 통과 필터링된 비반전 증폭기 회로로 구성된다. 예상되는 입력 신호 레벨과 원하는 출력 크기 및 응답을 사용하여 회로의 이득과 주파수 응답을 계산할 수 있다.
입력이 7.93mVRMS이고 출력 신호가 1VRMS인 +3.3V 전원에 대한 이 회로의 예제 설계를 살펴보기로 하자. 7.93mVRMS는 마이크에서 0.63Pa 사운드 레벨 입력과 -38dB 음압 레벨(SPL) 감도 규격에 해당된다. 대역폭 목표는 300Hz ~ 3kHz의 일반적인 음성 주파수 대역폭을 통과하는 것이다.

식 1은 VOUT와 AC 입력 신호 간의 관계를 정의하는 전달 함수를 보여준다.
.jpg)
식 2는 예상되는 입력 신호 레벨과 원하는 출력 레벨을 기초로 필요한 이득을 계산한다.

표준 10kΩ 피드백 저항을 선택하고 식 3을 사용하여 R6를 계산한다.

원하는 통과 대역 300Hz ~ 3kHz의 범위에서 감쇠를 최소화하기 위해 상한(fH) 및 하한(fL) 차단 주파수를 원하는 대역 밖에서 설정한다(식 4).

fL 차단 주파수를 설정하는 C7을 선택한다(식 5).

fH 차단 주파수를 설정하는 C6를 선택한다(식 6).

저주파 음파가 여전히 통과할 수 있도록 입력 신호 차단 주파수를 충분히 낮게 설정하기 위해 30Hz 차단 주파수(fIN)를 달성하는 C2를 선택한다(식 7).
그림 2는 마이크 전치 증폭기 회로를 위한 측정된 전달 함수를 보여준다. 플랫 밴드 이득은 단 41.8dB 또는 122.5V/V를 달성하였다. 이는 고저역 통과 필터 사이의 좁은 대역폭과 감쇠로 인해 목표보다 약간 낮은 수치이다.
.jpg)
그림 2: 마이크 전치 증폭기 전달 함수
회로는 TI의 X2SON 패키지로 설계되어 직경 6mm 일렉트릿 마이크의 뒷면에 잘 맞는다. 이와 같이 제한된 크기로 인해 매우 작은 크기의 연산 증폭기를 사용해야 하지만 TLV9061의 풋프린트는 0.8mm x 0.8mm에 불과하다. 소형 0201 크기의 저항과 커패시터 또한 PCB 영역을 최소화한다. 심지어 더 작은 저항을 사용하여 크기를 더욱 줄일 수 있다. 그림 3과 4는 PCB 레이아웃을 보여준다.
.jpg)
그림 3: 직경 6mm 일렉트릿 마이크 뒷면에 배치된 마이크 전치 증폭기의 레이아웃
.jpg)
그림 4: 마이크와 PCB의 몇 가지 다른 각도를 보여주는 PCB 설계의 3D 뷰
앞서 설명한 설계 단계를 다양한 마이크 감도에 맞추어 수정할 수 있다. TLV9061과 같은 소형 증폭기를 사용하여 설계할 경우 애플리케이션 노트 “TI의 X2SON 패키지를 이용한 설계와 생산”에 설명된 레이아웃 모범 사례를 따르는 것이 좋다.
이 글에서는 매우 작고 비용에 최적화된 일렉트릿 콘덴서 마이크 전치 증폭기의 설계에 대해 설명한다. 설계는 0.8mm x 0.8mm X2SON(extra small outline no-lead) 패키지로 제공되는 업계 최소형 연산 증폭기 TLV9061을 사용한다. 그림 1은 일렉트릿 마이크 증폭기 회로 구성을 보여준다.
.jpg)
그림 1: 비반전 일렉트릿 마이크 증폭기 회로
대부분의 일렉트릿 마이크는 2.2kΩ 풀업 저항으로 바이어싱된 JFET(junction field-effect transistor)로 내부에서 버퍼링된다. 음파가 마이크 요소를 움직이면 전류가 마이크 내의 JFET 드레인 내부로 흐른다. JFET 드레인 전류는 AC 결합되어 중간 전원으로 바이어싱되고 연산 증폭기의 IN+ 핀에 연결되는 R2를 가로질러 전압 강하를 발생시킨다. 연산 증폭기는 대역 통과 필터링된 비반전 증폭기 회로로 구성된다. 예상되는 입력 신호 레벨과 원하는 출력 크기 및 응답을 사용하여 회로의 이득과 주파수 응답을 계산할 수 있다.
입력이 7.93mVRMS이고 출력 신호가 1VRMS인 +3.3V 전원에 대한 이 회로의 예제 설계를 살펴보기로 하자. 7.93mVRMS는 마이크에서 0.63Pa 사운드 레벨 입력과 -38dB 음압 레벨(SPL) 감도 규격에 해당된다. 대역폭 목표는 300Hz ~ 3kHz의 일반적인 음성 주파수 대역폭을 통과하는 것이다.

식 1은 VOUT와 AC 입력 신호 간의 관계를 정의하는 전달 함수를 보여준다.
.jpg)
식 2는 예상되는 입력 신호 레벨과 원하는 출력 레벨을 기초로 필요한 이득을 계산한다.

표준 10kΩ 피드백 저항을 선택하고 식 3을 사용하여 R6를 계산한다.

원하는 통과 대역 300Hz ~ 3kHz의 범위에서 감쇠를 최소화하기 위해 상한(fH) 및 하한(fL) 차단 주파수를 원하는 대역 밖에서 설정한다(식 4).

fL 차단 주파수를 설정하는 C7을 선택한다(식 5).

fH 차단 주파수를 설정하는 C6를 선택한다(식 6).

저주파 음파가 여전히 통과할 수 있도록 입력 신호 차단 주파수를 충분히 낮게 설정하기 위해 30Hz 차단 주파수(fIN)를 달성하는 C2를 선택한다(식 7).
그림 2는 마이크 전치 증폭기 회로를 위한 측정된 전달 함수를 보여준다. 플랫 밴드 이득은 단 41.8dB 또는 122.5V/V를 달성하였다. 이는 고저역 통과 필터 사이의 좁은 대역폭과 감쇠로 인해 목표보다 약간 낮은 수치이다.
.jpg)
그림 2: 마이크 전치 증폭기 전달 함수
회로는 TI의 X2SON 패키지로 설계되어 직경 6mm 일렉트릿 마이크의 뒷면에 잘 맞는다. 이와 같이 제한된 크기로 인해 매우 작은 크기의 연산 증폭기를 사용해야 하지만 TLV9061의 풋프린트는 0.8mm x 0.8mm에 불과하다. 소형 0201 크기의 저항과 커패시터 또한 PCB 영역을 최소화한다. 심지어 더 작은 저항을 사용하여 크기를 더욱 줄일 수 있다. 그림 3과 4는 PCB 레이아웃을 보여준다.
.jpg)
그림 3: 직경 6mm 일렉트릿 마이크 뒷면에 배치된 마이크 전치 증폭기의 레이아웃
.jpg)
그림 4: 마이크와 PCB의 몇 가지 다른 각도를 보여주는 PCB 설계의 3D 뷰
앞서 설명한 설계 단계를 다양한 마이크 감도에 맞추어 수정할 수 있다. TLV9061과 같은 소형 증폭기를 사용하여 설계할 경우 애플리케이션 노트 “TI의 X2SON 패키지를 이용한 설계와 생산”에 설명된 레이아웃 모범 사례를 따르는 것이 좋다.
<저작권자(c)스마트앤컴퍼니. 무단전재-재배포금지>
100자평 쓰기















