HEV/EV 애플리케이션에서의 전압 및 전류 감지
2017-12-27 박종배 기자, jbpark@elec4.co.kr
자동차 시스템의 반도체 사용이 급속히 증가함에 따라 각각의 서브시스템에서 주요 전압과 전류를 관리해야 할 필요성이 제기되었다. 공급 전압, 부하 전류 또는 여타 주요 시스템 기능을 감시함으로써 미리 결함 조건을 감지하고 치명적인 결함을 방지하여 최종 사용자를 잠재적인 위험으로부터 보호한다.
하이브리드 전기차(HEV) 및 전기차(EV)는 기존의 내연 엔진 자동차와는 다른 고유의 과제들을 해결해야 한다. HEV 및 EV에는 온보드 충전기(OBC), 배터리 관리 시스템(BMS), DC/DC 컨버터 및 인버터를 비롯해서 전압과 전류 모니터링이 필요한 수 많은 시스템이 있다. 본 글에서는 차동 증폭기(DA)를 사용한 로우 사이드 전류 감지, 인라인 절연형 전류 감지 및 감쇠형 DA를 사용한 고전압 감지와 같은 HEV/EV 시스템의 전류 및 전압 모니터링을 위한 3가지 기본 회로를 살펴본다.
.jpg)
그림 1: HEV/EV 시스템
그림 1은 전압 및 전류 모니터링을 필요로 하는 일반적인 HEV/EV 시스템 블록 다이어그램이다.
본 글에서는 서브시스템의 동작에 대해서는 다루지 않는다. 개발자들은 때때로 그림2와 같은 로우사이드 전류 감지에 디스크리트 DA를 사용하기도 한다. 특히 양방향 부하 전류이거나, 증폭기 최소 출력 스윙보다 더 크게 알려진 값의 출력을 제공하기 위해서 작은 레퍼런스 전압을 필요로 할 때 그러하다. PCB 레이아의 경우 션트 저항을 켈빈 커넥트(Kelvin-connect) 해야 한다. 그러려면 LM2904-Q1이나 TLV313-Q1과 같이 접지를 포함한 공통 모드 전압 범위의 디바이스를 사용해야 한다.
.jpg)
그림 2: 차동 증폭기를 사용한 로우사이드 전류 감지
공식 1은 이 회로의 전달 함수로서, R4 = R2이고 R3 = R1이다. 이 애플리케이션의 증폭기는 통상적으로 공통 모드 범위로 접지를 포함한다. 그러나 경우에 따라 공통 모드 전압이 접지와 근접하지 않을 수 있다. 실제로는 션트 저항의 전압(ILoad*Rsh), Vref, R3 대 R4의 비율에 따라 생성되는 전압 분배기에 따라서 좌우되기 때문이다. 그렇기에 게인(R2/R1)은 출력 전압 스윙이 포화되지 않도록 설정해야 한다.
.jpg)
그림 3은 하이사이드 인라인 절연형 전류 감지 솔루션을 보여준다. AMC1200은 차동 입력, 차동 출력 절연 증폭기이다. 절연 증폭기는 저전압 회로를 높은 공통 모드 전압으로부터 보호한다. DA가 차동 신호를 싱글 엔디드로 변환하면 ADC는 이것을 디지털화할 수 있다.
.jpg)
그림 3: 차동 증폭기를 사용한 차동 대 싱글 엔디드 변환 및 절연형 인라인 검출
공식 2는 그림 3 회로의 전달 함수로서, R4 = R2 및 R3 = R1이다. AMC1200의 게인은 8V/V이다. Vref를 V2/2로 연결해서 출력을 중간 전원으로 바이어스하면 양방향 전류가 가능하다. 이러한 애플리케이션에는 TLV313-Q1 같은 레일-투-레일 입력/출력(PRIO) 증폭기가 적합하다.
.jpg)
그림 4와 그림 5는 감쇠형 DA와 TINA-TI™ 시뮬레이션을 보여준다. 이 회로의 DA 저항은 입력 전압(±100V)을 분할한다. 입력 전압은 바이폴라이므로 중간 전원으로 설정된 레퍼런스 전압이 출력을 바이어스한다. 증폭기를 선택할 때는 입력 공통 모드와 출력 전압 스윙 사양을 잘 확인해야 한다. 여기서는 공통 모드 범위가 넓은 OPA314-Q1을 사용하고 있다.
.jpg)
그림 4: 감쇠형 차동 증폭기
.jpg)
그림 5: 감쇠형 차동 증폭기의 TINA-TI 소프트웨어 시뮬레이션
공식 3은 그림 4 회로의 전달 함수로서, R4 = R2이고 R3 = R1이다. 게인이 1보다 낮다는 것을 알 수 있다.
.jpg)
본 글에서는 OBC, BMS, DC/DC 컨버터, 인버터 같은 자동차 서브시스템에 흔히 사용되는 3가지 대표적인 회로를 살펴보았다. HEV/EV 애플리케이션은 전압 및 전류 감지 기능을 사용하여 주요 시스템 기능을 모니터링 함으로써 자동차 수명을 극대화할 수 있다. (이 글과 관련해서 연산 증폭기 주요 사양(공통 모드 전압 등)에 관한 정보 및 더 자세한 정보는 TI Precision Labs 참조)
하이브리드 전기차(HEV) 및 전기차(EV)는 기존의 내연 엔진 자동차와는 다른 고유의 과제들을 해결해야 한다. HEV 및 EV에는 온보드 충전기(OBC), 배터리 관리 시스템(BMS), DC/DC 컨버터 및 인버터를 비롯해서 전압과 전류 모니터링이 필요한 수 많은 시스템이 있다. 본 글에서는 차동 증폭기(DA)를 사용한 로우 사이드 전류 감지, 인라인 절연형 전류 감지 및 감쇠형 DA를 사용한 고전압 감지와 같은 HEV/EV 시스템의 전류 및 전압 모니터링을 위한 3가지 기본 회로를 살펴본다.
.jpg)
그림 1: HEV/EV 시스템
그림 1은 전압 및 전류 모니터링을 필요로 하는 일반적인 HEV/EV 시스템 블록 다이어그램이다.
본 글에서는 서브시스템의 동작에 대해서는 다루지 않는다. 개발자들은 때때로 그림2와 같은 로우사이드 전류 감지에 디스크리트 DA를 사용하기도 한다. 특히 양방향 부하 전류이거나, 증폭기 최소 출력 스윙보다 더 크게 알려진 값의 출력을 제공하기 위해서 작은 레퍼런스 전압을 필요로 할 때 그러하다. PCB 레이아의 경우 션트 저항을 켈빈 커넥트(Kelvin-connect) 해야 한다. 그러려면 LM2904-Q1이나 TLV313-Q1과 같이 접지를 포함한 공통 모드 전압 범위의 디바이스를 사용해야 한다.
.jpg)
그림 2: 차동 증폭기를 사용한 로우사이드 전류 감지
공식 1은 이 회로의 전달 함수로서, R4 = R2이고 R3 = R1이다. 이 애플리케이션의 증폭기는 통상적으로 공통 모드 범위로 접지를 포함한다. 그러나 경우에 따라 공통 모드 전압이 접지와 근접하지 않을 수 있다. 실제로는 션트 저항의 전압(ILoad*Rsh), Vref, R3 대 R4의 비율에 따라 생성되는 전압 분배기에 따라서 좌우되기 때문이다. 그렇기에 게인(R2/R1)은 출력 전압 스윙이 포화되지 않도록 설정해야 한다.
.jpg)
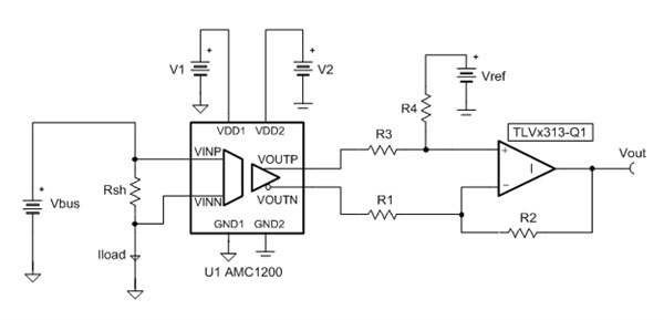
그림 3은 하이사이드 인라인 절연형 전류 감지 솔루션을 보여준다. AMC1200은 차동 입력, 차동 출력 절연 증폭기이다. 절연 증폭기는 저전압 회로를 높은 공통 모드 전압으로부터 보호한다. DA가 차동 신호를 싱글 엔디드로 변환하면 ADC는 이것을 디지털화할 수 있다.
.jpg)
그림 3: 차동 증폭기를 사용한 차동 대 싱글 엔디드 변환 및 절연형 인라인 검출
공식 2는 그림 3 회로의 전달 함수로서, R4 = R2 및 R3 = R1이다. AMC1200의 게인은 8V/V이다. Vref를 V2/2로 연결해서 출력을 중간 전원으로 바이어스하면 양방향 전류가 가능하다. 이러한 애플리케이션에는 TLV313-Q1 같은 레일-투-레일 입력/출력(PRIO) 증폭기가 적합하다.
.jpg)
그림 4와 그림 5는 감쇠형 DA와 TINA-TI™ 시뮬레이션을 보여준다. 이 회로의 DA 저항은 입력 전압(±100V)을 분할한다. 입력 전압은 바이폴라이므로 중간 전원으로 설정된 레퍼런스 전압이 출력을 바이어스한다. 증폭기를 선택할 때는 입력 공통 모드와 출력 전압 스윙 사양을 잘 확인해야 한다. 여기서는 공통 모드 범위가 넓은 OPA314-Q1을 사용하고 있다.
.jpg)
그림 4: 감쇠형 차동 증폭기
.jpg)
그림 5: 감쇠형 차동 증폭기의 TINA-TI 소프트웨어 시뮬레이션
공식 3은 그림 4 회로의 전달 함수로서, R4 = R2이고 R3 = R1이다. 게인이 1보다 낮다는 것을 알 수 있다.
.jpg)
본 글에서는 OBC, BMS, DC/DC 컨버터, 인버터 같은 자동차 서브시스템에 흔히 사용되는 3가지 대표적인 회로를 살펴보았다. HEV/EV 애플리케이션은 전압 및 전류 감지 기능을 사용하여 주요 시스템 기능을 모니터링 함으로써 자동차 수명을 극대화할 수 있다. (이 글과 관련해서 연산 증폭기 주요 사양(공통 모드 전압 등)에 관한 정보 및 더 자세한 정보는 TI Precision Labs 참조)
<저작권자(c)스마트앤컴퍼니. 무단전재-재배포금지>
100자평 쓰기















